Introduction
Students’ academic progress is a matter of interest and, at times, concern for their parents, teachers, educational institutions, and the government. While parents want their children to receive the best education possible (Hill & Taylor, 2004), teachers must monitor students’ academic progress (Dhingra & Manhas, 2009; Gut et al., 2013). Achieving the goals set for students and improving the overall educational environment is essential. Educational institutions should regularly assess students’ progress and take appropriate action when necessary. Both institutions and teachers must recognize the obstacles students may face in the learning process and address them effectively. By doing so, they can enhance students’ skills and implement corrective measures to improve low performance, using information about their strengths and improvement areas.
This study investigates the relationships between academic self-efficacy, digital addiction, and academic procrastination, a critical factor influencing student achievement. It explores how students’ confidence in managing academic tasks (academic self-efficacy) relates to their excessive use and dependence on digital devices (digital addiction). Furthermore, the research seeks to understand how these two factors contribute to procrastination in academic settings and examines their individual and combined effects on procrastination behavior.
Academic procrastination is a widespread issue that significantly impacts students’ performance and long-term success (Kim & Seo, 2015). Gaining insight into the psychological and behavioral factors behind procrastination, particularly in the digital age where distractions are abundant, can pave the way for more effective interventions and strategies. These approaches can help students manage their time more efficiently, enhance their academic performance, and reduce procrastination.
Previous studies have shown that academic self-efficacy plays a crucial role in shaping students’ academic behavior (Honicke & Broadbent, 2016). Students with higher self-efficacy are generally more effective at managing tasks and are less likely to procrastinate. Conversely, digital addiction - fueled by excessive use of social media, video games, and internet browsing - is increasingly recognized as a problem that worsens procrastination by offering constant distractions and reducing the time dedicated to academic activities (Geng et al., 2018). Despite extensive research on procrastination, there is a shortage of comprehensive studies that explore the combined impact of academic self-efficacy and digital addiction on academic procrastination. While some studies focus on one factor or the other, the interaction between these two elements and whether one exerts a more substantial influence than the other remains underexplored.
Additionally, there is limited empirical evidence on how these factors vary across different academic levels, such as higher education, or across disciplines, such as teacher education. This study contributes innovatively by integrating the psychological construct of self-efficacy with the modern phenomenon of digital addiction to provide a holistic view of their combined impact on academic procrastination. It also proposes potential interventions targeting psychological empowerment and the regulation of digital usage to mitigate procrastination in academic settings. At this point, briefly introducing the analyzed variables and their relationships would be appropriate.
Academic procrastination
Procrastination, a dysfunctional behavior or an inappropriate delay in an activity that leads to undesirable consequences, is a cognitive and affective characteristic (Ellis & Knaus, 1979). The concept is behavior and has a complex structure that includes cognitive and affective characteristics (Ferrari et al., 1995). Academic procrastination, which is a type of procrastination, is defined as the intentional delay of academic tasks despite the negative consequences that may result. Academic procrastination, recognized as a failure of self-regulation (Pintrich, 2004), can result in various negative consequences such as psychological complications, low self-esteem and happiness, and poor academic performance (Ferrari & Sher, 2000; Lindner et al., 2023; Rothblum et al., 1986; Schouwenburg, 1992; Solomon & Rothblum, 1984). Academic procrastination can manifest as stress, indifference, poor time management, an inability to complete tasks, fear of failure, and unwillingness to do homework (Ferrari, 1991; Rakes & Dunn, 2000; Schouwenburg, 1995). Schraw et al. (2007) defined three types of academic procrastination: (1) behavioral procrastination, (2) decisional procrastination, and (3) arousal procrastination. Behavioral procrastination occurs when a student postpones beginning a task, decisional procrastination involves delaying how to approach a task, and arousal procrastination arises when negative emotions like anxiety or worry hinder concentration. All these forms of academic procrastination affect students’ academic progress.
Research has shown that various factors can cause academic procrastination and lead to different outcomes (Ferrari, 2010, 2017). Steel (2007) classified the concept of procrastination as having a cause-and-effect relationship into four categories: task characteristics (timing of rewards and punishments, task avoidance), individual differences (neuroticism, openness to experience, intelligence/talent, agreeableness, extroversion, conscientiousness), outcomes (mood, performance), and demographics (age, gender). Furthermore, Eisenbeck et al. (2019) have identified psychological rigidity as a mechanism that underlies procrastination. Similarly, fear of failure, negative experiences, lack of commitment and guidance, problematic social life, failure in effort regulation, and lack of motivation can also lead to procrastination behaviors (Cheng & Xie, 2021; Özer & Altun, 2011; Rothblum et al., 1986; Solomon & Rothblum, 1984; Ziegler & Opdenakker, 2018).
Academic self-efficacy
A student’s cognitive and affective characteristics are crucial to their ability to solve problems and complete tasks during academic progress. One key characteristic that contributes to academic procrastination is the perception of self-efficacy. Self-efficacy is an important variable used to explain the affective aspects of learning. It is expressed as self-oriented thoughts about an individual’s ability to organize the activities necessary to perform a particular task successfully and uniquely (Bandura, 1977, 1997). In essence, self-efficacy perceptions refer to an individual’s belief in their ability to perform specific behaviors, accomplish tasks, and achieve goals (Bandura, 1977). This belief influences their thinking, emotions, motivation, and behavior. Academic self-efficacy is a dimension of self-efficacy that pertains to an individual’s belief in their ability to succeed academically. Studies have shown that academic self-efficacy positively correlates with academic achievement and a positive attitude toward learning (Esteban et al., 2022; Zeinalipour, 2022). Academic self-efficacy refers to a student’s confidence in their ability to complete academic tasks (Schunk, 1985), and their belief that they can succeed in an academic field (Bandura, 1997) is explained by an individual’s perception of their academic self-efficacy. Consequently, accurately assessing academic self-efficacy is crucial for understanding and enhancing student performance and motivation.
Research investigating the relationship between academic self-efficacy and academic procrastination has concluded an inverse relationship (Özer & Yetkin, 2018). Additionally, the level of self-efficacy significantly affects students’ decision to procrastinate academically (Sarirah & Chaq, 2019). According to Akbay and Gizir (2010), students who engage in academic procrastination often report low levels of academic self-efficacy. Liu et al. (2020) discovered that academic supervision mediated the relationship between academic procrastination and self-efficacy. The researchers concluded that as academic supervision increases, the impact of academic self-efficacy on academic procrastination also increases. Furthermore, studies in the literature investigate the mediating effect of academic self-efficacy. For instance, academic self-efficacy mediates the relationship between academic procrastination and academic performance (Hen & Goroshit, 2014).
Digital addiction
In addition to affective and cognitive characteristics, daily routines and habits are among the factors that impact individuals’ academic development. Nowadays, the development of digital technologies has significantly impacted our daily routines and habits. While digital tools can facilitate our work, their excessive use can have adverse mental and physical effects (Sherer & Levounis, 2022). Digital addiction is recognized as a behavioral impulse disorder due to the adverse effects of excessive use of digital tools on individuals’ psychological, physical, and social well-being (Allcott et al., 2022). Excessive time spent on digital devices and attachment to them are characteristic features of digital addiction (Almourad et al., 2020). Studies have shown that digital addiction is linked to various negative outcomes, including poor academic performance (Samaha & Hawi, 2016; Schulz van Endert, 2021), depression and anxiety (Kaymak et al., 2021), impaired daily functioning (Allcott et al., 2022), reduced sleep quality (Tuncay & Göger, 2022), and strained social relationships (Kuss & Griffiths, 2011). Digital addiction is a burgeoning issue that can have numerous adverse effects on individuals. There are various forms of digital addiction, including internet addiction, social media addiction, gaming addiction, and smartphone addiction (Cemiloğlu et al., 2022). Also numerous studies suggest that excessive use of digital tools and media can have a detrimental effect on learning, such as digital addiction leads to strained social relationships with friends and family (Chaudhury & Tripathy, 2018), negatively impacts students’ physical and mental health (Sert et al., 2019).
Research has investigated the relationship between digital addiction and academic procrastination. It has been concluded that addiction to digital environments (such as the internet, games, social media) or devices (such as smartphones) can influence academic procrastination behavior (Kandemir, 2014; Pekpazar et al., 2021; Rozgonjuk et al., 2018) and also negatively affect academic achievement (Simbolon & Daulay, 2022; Sunday et al., 2021). Research has been conducted to explore the factors that impact the correlation between digital addiction and academic procrastination. These studies have analyzed the influence of various variables, including but not limited to distraction (Hong et al., 2021), social adaptation (Geng et al., 2018), academic self-efficacy (Li et al., 2020; Odaci, 2011), and gender disparities (Tezer, 2020).
Building on existing literature, several studies indicate a range of connections between academic procrastination, academic self-efficacy, and digital addiction. This research explored the relationship between these three factors using a sample of pre-service teachers. Four key reasons justify focusing on pre-service teachers in this context. Firstly, pre-service teachers are at a unique stage where they develop academic self-efficacy and learn to manage time effectively, which is essential for building professional competence. This makes them a valuable group for study, as the findings can help equip them with the skills and strategies needed for success in their future teaching careers. Second, pre-service teachers often rely heavily on digital technology for tasks like research, communication, and instruction, which places them at risk for digital addiction. The study’s results could help guide them toward a healthier relationship with technology. Third, as they prepare to become educators, understanding how pre-service teachers handle academic procrastination and digital addiction and developing self-efficacy can offer essential insights into the teacher education system and inform future teaching methods. Lastly, pre-service teachers will one day be directly responsible for student learning. By increasing their awareness of issues like procrastination, self-efficacy, and digital addiction, we can potentially enhance the learning outcomes for their future students.
The study investigated the relationships among pre-service teachers’ digital addictions, academic self-efficacy, and academic procrastination behaviors. Both models were developed based on the literature review. The first model focused on the interplay between digital addiction and academic self-efficacy in relation to academic procrastination. The model was constructed based on Bandura’s Social Cognitive Theory (SCT), Self-Regulation Theory (SRT), and previous research linking these constructs (Hayat et al., 2020; Li et al., 2020; Malla, 2021; Tian et al., 2021). SCT and SRT emphasize the role of self-efficacy in behavior regulation and academic performance (Bandura, 1977, 1986, 1997). The model suggests that digital addiction and academic self-efficacy jointly influence academic procrastination, where self-efficacy moderates the adverse effects of digital addiction. Empirical research further supports this framework, showing that while digital addiction promotes procrastination, academic self- efficacy can serve as a protective factor, enabling students to manage their time better and reduce procrastination (Steel, 2007).
The second model investigating the role of academic self-efficacy as a mediator between digital addiction and academic procrastination was also constructed based on SCT and SRT. Academic self-efficacy is at the center of the model, which refers to an individual’s belief in their capacity to successfully manage and perform academic tasks (Schunk, 1985, 1990). According to SCT, self-efficacy plays a central role in human behavior by influencing motivation, action, and resilience in adversity. SCT suggests that behaviors, including addictive tendencies such as excessive digital use, are learned and influenced by environmental factors, self-beliefs, and cognitive processes. Individuals who lack self-efficacy in controlling their digital habits may be more prone to overuse technology, potentially leading to negative academic behaviors such as procrastination. SCT also suggests that low self-efficacy diminishes an individual’s belief in their ability to manage academic tasks, which can result in procrastination. Students who feel overwhelmed by academic tasks are more likely to delay or avoid them, leading to procrastination (Klassen et al., 2008). The underlying assumption in creating this model is that students addicted to digital technology may struggle with time management and academic focus (Kraut et al., 1998). However, those with high academic self-efficacy may be better equipped to reduce the adverse effects of digital addiction and avoid procrastination. When the model is considered in the context of SRT, self-regulation involves controlling one’s behavior, emotions, and thoughts to achieve long-term goals (Steel, 2007). Both academic procrastination and digital addiction are linked to poor self-regulation. Individuals with low self-regulation are more likely to engage in addictive digital behaviors because they lack control over their impulse to overuse technology (Akinci, 2021). This overuse can reduce their ability to focus on academic tasks. Low self-regulation is also an important factor in procrastination. Students who cannot regulate their time and behavior often delay starting or completing academic tasks, leading to procrastination. In the model, academic self-efficacy can mediate by promoting better self-regulation. Students with high self-efficacy tend to have stronger self-regulation skills, which help them control digital use and avoid procrastination. Thus, academic self-efficacy bridges the gap between digital addiction and academic procrastination by improving students’ ability to regulate their behavior.
Method
This study is a correlational survey, a type of descriptive research that aims to identify the relationships between variables as they exist. Correlational survey models aim to determine the existence or degree of correlation between two or more variables (Karasar, 2013). This study investigates the relations between pre-service teachers’ level of academic procrastination, academic self-efficacy, and digital addiction.
Sample
The study was conducted with the voluntary participation of 549 pre-service teachers, of whom 412 were female, and 137 were male, enrolled in various disciplines. The study included students in their second year (n=191), third year (n=187), and fourth year (n=171). As the study focused on the academic habits of undergraduate students, their academic self-efficacy, and their use of digital tools during this period, first-year students were excluded from the research. Convenience sampling method was used to select participants, allowing the inclusion of students who were readily available and willing to participate. This ensured a diverse representation of disciplines and academic years.
Data collection tools
Academic Procrastination Scale: The study utilized the Academic Procrastination Scale, which was developed by Çakici (2003). The scale was developed in a study that included high school and university students as participants. The Academic Procrastination Scale consists of 19 statements, of which 12 are negative, and seven are positive. The positive statements include studying, preparing for exams, and working on projects. The positive items are coded in reverse. The scale consists of two sub-dimensions: the first factor is procrastination, and the second is systematic studying. High scores on the scale are accepted as an indicator of academic procrastination. The Cronbach’s alpha reliability coefficient of the scale was found to be .92.
Academic Self-Efficacy Scale: In order to assess students’ level of academic self-efficacy, the scale developed by Kandemir (2010) was used. It consists of 19 items and three sub-dimensions. The factors include coping with academic problems (11 items), academic effort (4 items), and academic planning (4 items). Cronbach’s alpha coefficients for internal consistency were .90 for the first factor, .78 for the second factor, .77 for the third factor, and .92 for the total scale. Kandemir (2010) found the fit indexes of the scale as χ²/sd=3.74, RMSEA=.077, NFI=.96, CFI=.97, GFI=.89, AGFI=.86 and RMR=0.056.
Digital Addiction Scale: Is a five-factor scale consisting of 19 items, developed by Kesici and Tunç in 2018. The factors include overuse (5 items), non-restraint (3 items), inhibiting the flow of life (4 items), emotional state (4 items), and dependency (3 items). The Cronbach’s alpha coefficients for the factors are .75, .85, .74, .70, and .70, respectively, with an alpha coefficient of .87 for the total scale. As a result of the CFA conducted by Kesici and Tunç (2018), the fit indexes of the scale were found as χ²/sd=2.326, RMSEA=.05, NFI=.90, CFI=.94, IFI=.94, and RMR=0.058.
Data gathering process
The data for the study was collected during face-to-face lessons with students in the fall semester of 2022-2023. The students participated in the study voluntarily. In addition to the scales used to collect data, questions about demographic characteristics such as gender, class, and department were also included. Students were asked to choose the statements in each instrument that best described them, ranging from (1) ‘does not reflect me at all’ to (5) ‘reflects me completely’.
Data analysis
The relationship between academic procrastination, academic self-efficacy, and digital addiction among pre-service teachers was analyzed in five steps. (1) Descriptive statistics, including the mean, standard deviation, mode, median, skewness, and kurtosis, were calculated for the variables. (2) The normality of the data was checked to ensure it met the assumption. In addition, common method bias was checked. Harman’s single-factor test was utilized since the collected data was self-reports, and three scales were administered simultaneously. Harman’s single-factor test is a technique commonly used by researchers to test for common method variance (Podsakoff et al., 2003). (3) The compatibility of the measurement model with actual data was tested. (4) Correlation coefficients were calculated, and the levels of relationship were determined. According to Cohen (2013), correlation coefficients are considered low if they fall between .01 and .29 for positive correlations and between -.01 and -.29 for negative correlations. Coefficients are considered medium if they fall between .30 and .49 for positive correlations and between -.30 and -.49 for negative correlations. Coefficients are considered high if they are greater than .50 for positive correlations and less than -.50 for negative correlations. (5) The models created based on the literature were tested. Structural Equation Modelling (SEM) was preferred for testing the models. Structural equation modeling is a set of statistical techniques utilized to analyze the relationships between one or more independent variables, whether continuous or discrete and one or more dependent variables, whether continuous or discrete (Ullman & Bentler, 2012). SEM allows for multiple regression analyses between factors. For example, it can be used to test assumptions about the relationships between a measured variable, such as academic procrastination, and other measured variables such as academic self-efficacy and digital addiction. The analyses were conducted using AMOS Graphics 21 and IBM SPSS Statistics 21 software.
Findings
The study utilized three different scales to gather information on students’ academic procrastination, academic self-efficacy, and digital addiction. Table 1 shows the descriptive statistics of the variables analyzed in the study. The Academic procrastination scale consists of two sub-dimensions (procrastination, systematic studying), the academic self-efficacy scale consists of three sub-dimensions (coping with academic problems, academic effort, and academic planning) and digital addiction consists of five sub-dimensions (overuse, non-restraint, inhibiting the flow of life, emotional state, and dependency). The table presents an analysis of mean, standard deviation, mode, median, Z skewness, and Z kurtosis values. The Z-scores for kurtosis and skewness of the variables were all within the range of -1.96 to 1.96, which suggests that the normality assumption was met (Field, 2016).
Furthermore, Harman’s single-factor test was conducted to examine the presence of common method bias, and the threshold value was determined to be .221. The calculated threshold value, which is less than 0.5, indicates that there is no common method bias (Kock, 2021). The pre-service teachers expressed themselves by selecting the most suitable option from the following choices: “(1) It does not reflect me at all, (2) It reflects me very little, (3) It reflects me a little, (4) It reflects me mostly, (5) It reflects me completely”. It was found that the sub-dimensions of academic procrastination are presented in Table 1.
Structural equation modeling (SEM) is a multivariate statistical technique used to test the fit of measurement and created models. It is based on several fundamental assumptions, including normality, detection of outliers, linearity, multicollinearity, multivariance, and sample size (Byrne, 2013). If the assumptions are unmet, it can lead to errors in analyzing the relationships between observed and latent variables. Before conducting confirmatory factor analysis, these assumptions must be met. Therefore, univariate normality, univariate outliers, multivariate normality, and multivariate outliers were investigated. Univariate normality and outlier analyses were conducted based on the kurtosis, skewness values, and z-standardized scores. Multivariate outliers and multivariate normality were assessed using Mahalanobis distance and residual calculations. It has been observed that there are no outliers in the dataset. Table 1 shows the descriptive statistics calculated for the variables to assess univariate normality. Mardia’s coefficients for multivariate skewness and kurtosis and their corresponding p-values were calculated to assess multivariate normality. Mardia’s test determines whether a set of variables conforms to a multivariate normal distribution (Von Eye & Bogat, 2004). Based on the results, the estimates for both skewness (γ 1 p=2.23, p=0.157) and kurtosis (γ 2 p=8.1, p=0.132) suggest that the data follows a multivariate normal distribution. Mardia’s MVN test results indicate that this dataset conforms to a multivariate normal distribution. The multicollinearity assumption was analyzed using variance inflation factor (VIF) and tolerance values, as Tabachnick and Field (1996) described. Based on the analysis, the VIF and tolerance values were found to be within acceptable ranges (Digital addiction: VIF=1.06, tolerance=.94; Academic self-efficacy: VIF=1.04, tolerance=.94). This indicates the absence of multicollinearity issues as the VIF value is below 10 and the tolerance value is above .10.
The reliability and validity properties of the constructs were calculated to measure the conceptual model proposed by this study. Internal consistency and item reliability for each construct were assessed using metrics such as Cronbach’s α, Mc Donalds ω, composite reliability (CR), and average variance extracted (AVE) (See Appendix 1). It is recommended that values for Cronbach’s α, McDonald’s ω, CR, and AVE should be at least .07, 0.7, 0.7, and 0.5, respectively (George & Mallery, 2003; Hair et al., 1995). Based on the findings presented in Appendix 1, constructs demonstrated high reliability and internal consistency as Cronbach’s α and Mc Donalds ω are exceeded 0.7 (Taber, 2018). A CR value above 0.7 indicated satisfactory internal consistency and reliability across all constructs. Convergent validity was confirmed by examining the factor loading of each construct, with AVE values exceeding 0.5 for all constructs (Bagozzi & Phillips, 1982; Hair et al., 1995).
In order to establish discriminant validity, it was observed that the square roots of the Average Variance Extracted (AVE) values presented in Table 2 were greater than the correlations displayed below or to the left of them. This finding aligns with the criteria outlined by Hair et al. (1995) and confirms the discriminant validity of the measurement.
The sub-dimensions of the scales were determined as observed variables, while academic procrastination, academic self-efficacy, and digital addiction were identified as latent variables. Figure 1 shows the measurement model comprising ten observed variables and three latent variables. When examining the fit indices related to the model, the ratio of chi-square to degrees of freedom was calculated as χ²/df=3.21 (χ²=103, df=32, p<.001), SRMR=.059, RMSEA=.041 (CI 95% .031-0.079), CFI=.975 and TLI=.965. These values indicate the appropriate measurement model (Hu & Bentler, 1999; Schumacher & Lomax, 2010).
The correlations between the variables are shown in Table 2. An analysis of the table shows that the procrastination sub-dimension has a negative high-level correlation with the systematic studying sub-dimension (r=-.616, p<.001), a negative low-level correlation with the academic effort sub-dimension of academic self-efficacy (r=-.137, p<.01), a negative medium-level correlation with coping with academic problems (r=-.394, p<.001) and a negative medium-level correlation with academic planning (r=-.386, p<.001). There are positive correlations between procrastination and sub-dimensions of digital addiction. High level correlations were observed with overuse (r=.526, p<.001), medium level with non-restraint (r=.408, p<.001), emotional state (r=.294, p<.001) and inhibiting the flow of life (r=.384, p<.001) and low level with dependency (r=.257, p<.001). The systematic studying sub-dimension was positively and moderately correlated with academic effort (r=.243, p<.001) and coping with academic problems (r=.463, p<.001) and highly correlated with academic planning (r=.534, p<.001), which are sub-dimensions of academic self-efficacy. While there were negative and moderate correlations with overuse (r=-.306, p<.001), non-restrain (r=-.203, p<.001), emotional state (r=-.155, p<.001), and inhibiting the flow of life (r=-.272, p<.001), no correlation was observed with the dependency sub-dimension. There are positive and high-level correlations between the sub-dimensions of academic self-efficacy. Similarly, positive, moderate and high-level correlations were observed between the sub-dimensions of digital addiction.
Models
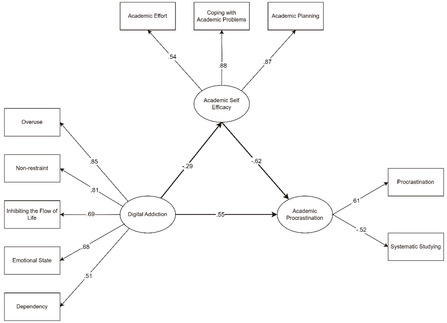
The first model (see Figure 2) examined the effects of digital addiction and academic self-efficacy on academic procrastination. The second model (see Figure 3) was created to investigate the role of academic self-efficacy as a mediator in the relation between digital addiction and academic procrastination and calculate the path coefficients between the variables. The path coefficients of the models are shown in Table 3. The coefficients in the models are statistically significant (p<.001), as is the indirect effect obtained in the second model.

Figure 3. The mediating effect of academic self-efficacy in the relationship between digital addiction and academic procrastination
In Model 1, it is seen that digital addiction predicts academic procrastination positively, and academic self-efficacy predicts academic procrastination negatively. Research has consistently shown that digital addiction positively predicts academic procrastination, while academic self-efficacy serves as a protective factor that negatively influences procrastination. Several studies have explored these relationships in different academic contexts. For instance, Chen et al. (2021) investigated the structural relationship between mobile phone dependence, self-efficacy, and academic procrastination among college students. They found a direct, positive correlation between mobile phone addiction and procrastination, as students dependent on their phones were more likely to delay academic tasks. However, self-efficacy was negatively associated with procrastination, indicating that students with greater belief in their academic abilities procrastinated less, even in the face of digital temptations (Chen et al., 2021). Other studies support these findings, such as Khalifa (2021), who demonstrated that social networking addiction increases academic procrastination in students, but self-efficacy reduces procrastination by enhancing students’ ability to control their study habits. Similarly, Narci (2022) highlighted the positive correlation between problematic internet use and academic procrastination and showed that students with high levels of self-efficacy were less likely to procrastinate as they could manage their online behaviors more effectively (Narci, 2022).
Investigating academic self-efficacy as a mediator in the relationship between digital addiction and academic procrastination reveals significant empirical evidence supporting the proposed Model 2. Academic self-efficacy, defined as an individual’s belief in their capabilities to perform academic tasks, is crucial in influencing academic behaviors, including procrastination. For instance, Wang et al. (2022) demonstrated that academic self-efficacy mediates the relationship between academic procrastination and various academic influences, indicating that higher self-efficacy can lead to reduced procrastination behaviors. This aligns with findings from Liu et al. (2020), who established a moderated mediation model showing that academic self-efficacy significantly impacts procrastination levels among postgraduate students. Li et al. (2020) studied the mediating role of academic self-efficacy in the relationship between smartphone addiction and academic procrastination. The authors found that students with higher levels of self-efficacy could better mitigate the adverse effects of smartphone addiction, reducing their tendencies toward procrastination. The study suggests that self-efficacy acts as a buffer, allowing students to regulate their behavior and manage their academic tasks effectively despite digital distractions (Li et al., 2020).
Moreover, the path coefficients calculated in the second model indicate that while the indirect effect of academic self-efficacy is statistically significant (p<0.001), it is limited in its impact. This limitation can be attributed to the direct relationships observed between digital addiction and academic procrastination, as well as between digital addiction and academic self-efficacy. Studies have shown that higher levels of digital addiction correlate with increased academic procrastination, as students struggle to manage their time effectively due to distractions from digital devices (Anierobi et al., 2021). This is corroborated by research indicating that students with higher digital addiction levels report lower academic self-efficacy, which in turn exacerbates procrastination tendencies (Li et al., 2022).
Furthermore, the findings from Xhakolli and Hamzallari (2023) support the notion that motivation plays a protective role against procrastination, suggesting that maintaining high academic self-efficacy can mitigate the adverse effects of digital addiction on procrastination. The limited indirect effect observed in the second model may reflect the complex interplay of these variables, where, despite significant path coefficients, the overall impact of self-efficacy as a mediator is constrained by the direct solid effects of digital addiction on procrastination behaviors (Liu et al., 2020; Wang et al., 2022).
In summary, the empirical evidence supports the model where academic self-efficacy mediates the relationship between digital addiction and academic procrastination, albeit with a limited effect size. The significance of the path coefficients and the established relationships among these variables underscores the importance of fostering academic self-efficacy to combat the adverse effects of digital addiction on academic performance.
Overall, these studies emphasize the critical role of academic self-efficacy in moderating the negative relationships between digital addiction and academic procrastination. Enhancing self-efficacy among students may be a valuable strategy for reducing procrastination, even in an increasingly digital world.
Discussion and conclusion
The study investigated the relationships between pre-service teachers’ digital addiction, academic self-efficacy, and academic procrastination behavior by constructing two different models.
First of all, the results of the correlations presented in this study indicate a complex interplay between academic procrastination, academic self-efficacy, and digital addiction. Strong negative correlations between academic procrastination and systematic studying, academic effort, coping with academic problems, and academic planning suggest that enhancing self-efficacy and effective study habits can mitigate procrastination (Duan et al., 2024; Fajri et al., 2023; Svartdal et al., 2021; Wang et al., 2018). Conversely, high levels of digital addiction, particularly overuse, positively correlate with procrastination, highlighting the need for strategies to address digital habits in educational contexts (Ding & Li, 2023; Geng et al., 2018; Theopilus et al., 2024).
The first model developed for assessing the relationships aimed to examine the combined associations of academic self-efficacy and digital addiction with academic procrastination. It was noted that higher levels of pre-service teachers’ engagement with digital media or tools were associated with challenges in completing academic tasks on time. Conversely, increasing academic self-efficacy levels can help reduce academic procrastination behavior. Based on the findings of various studies, it is widely acknowledged that digital addiction lead to academic procrastination (Chen et al., 2021; Kandemir, 2014; Khalifa, 2021; Narci, 2022; Pekpazar et al., 2021; Rozgonjuk et al., 2018; Simbolon & Daulay, 2022; Sunday et al., 2021, Ti et al., 2022). Similarly, Wang et al. (2018, 2022), Liu et al. (2020), Svartdal et al. (2021), Xhakolli and Hamzallari (2023), Duan et al. (2024), and Fajri et al. (2023) found that academic self-efficacy is effective in preventing academic procrastination.
Furthermore, it has been concluded in Model 2 academic self-efficacy mediates the relationship between digital addiction and academic procrastination, although this effect is limited. The second model supports the role of academic self-efficacy as a mediator in the relationship between digital addiction and academic procrastination. Studies consistently show that higher academic self-efficacy, defined as the belief in one’s ability to succeed academically, reduces procrastination behaviors, even in the face of digital distractions. Research was found that students with high academic self-efficacy showed less academic procrastination behavior. For instance research by Wang et al. (2022) and Liu et al. (2020) confirms that self-efficacy significantly moderates the impact of various academic influences on procrastination. Moreover, Li et al. (2020) findings emphasize that self-efficacy is a protective factor, helping students manage digital addiction and reduce procrastination tendencies. Thus, enhancing academic self-efficacy could be an essential strategy for mitigating the adverse effects of digital addiction on academic procrastination. The path coefficients in the second model show that while the indirect effect of academic self-efficacy is statistically significant (p<0.001), its overall impact is limited. This is due to the solid direct relationships between digital addiction and both academic procrastination and academic self-efficacy, which reduce the influence of self-efficacy in mediating these effects (Walters, 2019).
In addition, the mean scores of pre-service teachers’ academic self-efficacy (academic planning, coping with academic problems, and academic effort) are 3.25 and above, when evaluated on a 5- point scale. However, when considering the factors related to digital addiction, it is observed that the level of dependency to digital tools is 3.60. This dimension is positively correlated with procrastination and negatively correlated with coping with academic problems. This situation may lead to particular challenges for pre-service teachers. Therefore, several measures have been proposed to prevent digital addiction and to support pre-service teachers in increasing their academic self-efficacy.
Pre-service teachers should demonstrate self-discipline to protect themselves from digital addiction and its adverse effects and take proactive steps to address this issue. Increasing awareness can help reduce digital addiction by promoting self-awareness and reducing stress and anxiety. It is believed that providing awareness training to pre-service teachers can help reduce the symptoms of digital addiction (Peker et al., 2019). To mitigate the adverse effects of digital addiction, it is imperative to motivate pre-service teachers to modify their behavior and provide them with the necessary support to cultivate healthier habits. Pre-service teachers should be mindful of their screen time and avoid exceeding it. Rosen, Carrier et al. (2013) found that limiting screen time to less than two hours per day can reduce symptoms of depression and anxiety in young adults. In addition, taking regular breaks from technology during screen time can help reduce symptoms of digital addiction (Rosen, Whaling et al., 2013). Engaging in physical activity alleviates symptoms of digital addiction and enhances overall mental health. Király et al. (2020) state that physical activity can alleviate internet addiction symptoms and improve overall health. Receiving social support, such as connecting with peers and family, seeking professional help, or joining a peer support group, is a crucial factor in reducing the effects of digital addiction (Irmak & Erdoğan, 2016). It is important to remember that reducing digital addiction is a gradual process that requires consistent effort. Implementing these strategies can assist pre-service teachers in developing healthier habits and reducing their addiction to digital devices.
High level of academic self-efficacy is positively associated with academic success (Esteban et al., 2022; Zeinalipour, 2022) so increasing one’s academic self-efficacy can improve academic performance and greater confidence. Several strategies have been proposed to enhance academic self-efficacy. Schunk (1990) suggests that setting achievable goals, rather than too difficult or too easy, can increase self-efficacy by providing a clear sense of direction and purpose. Feedback can serve as a valuable tool for enhancing academic self-efficacy. Receiving constructive and supportive feedback from teachers regarding an individual’s performance can enhance their self-efficacy (Bandura, 1977; Brown et al., 2016). Focusing on working in an academically successful field and engaging in positive self-talk or self-motivation contribute to developing positive self-efficacy perceptions (Bandura, 1997). In addition, selecting a role model specializing in the same academic field can significantly contribute to an individual’s self-efficacy development. By examining the accomplishments of the role model, one can gain awareness of what can be achieved. This concept is supported by Bandura’s research (1977, 1997). It should be recognized that improving academic self-efficacy requires consistent effort and practice. By implementing these strategies, pre-service teachers can boost their confidence in their academic abilities and enhance their academic performance.
Recommendations
This study, which examined the relationship between factors affecting students’ academic development, concluded that academic self-efficacy and digital addiction contribute to the emergence of academic procrastination behavior. The following suggestions are presented to enhance self-efficacy and mitigate the adverse effects of digital addiction. There is still a need to examine academic procrastination from different perspectives and determine its impact on learning. This situation is considered particularly significant for prospective teachers, who will be responsible for educating students upon graduation. They must be able to perform their duties as competent and qualified educators. Determining the variables that affect students’ academic development and the extent of their impact will remain a crucial area of research for educators and scholars.
Limitations
The study’s methodological framework, which incorporates confirmatory factor analysis, regression, and correlation analysis, enhances the credibility of the findings. The model fit indices, which fall within acceptable ranges, further confirm the appropriateness of the proposed structural equation model. However, the study is not without its limitations. First limitation of the current study is its correlational nature, which means that while associations between the variables of interest have been identified, causal relationships cannot be established. As with any correlational design, the direction of the relationships between variables remains uncertain, and other unmeasured factors may influence the observed associations. Future research utilizing experimental or longitudinal designs could help establish causal links and provide a clearer understanding of the underlying mechanisms driving the observed patterns. Secondly, the measures in the study were self-report questionnaires, which may limit comparisons with other studies that used task-based or observational measures. For this reason, in future studies, pre-service teachers’ digital addictions can be observed using different instruments, or their levels can be measured by tracking them with intelligent systems. The academic self-efficacy of pre-service teachers can be assessed through task-based activities. Lastly, the study sample was limited to the 549 pre-service teachers in a university in the western part of Türkiye. It’s possible that the results don’t accurately reflect the opinions and experiences of pre-service studying in different cultural or educational settings. Therefore, caution should be exercised when generalizing the results to broader populations. Explore the perspectives and experiences of pre-service teachers from different cultural backgrounds and educational systems. This will enable comparative analysis and identification of culturally specific factors that influence the academic procrastination of pre-service teachers.



















