1. Introduction
Information and communication technologies (ICT) have affected the way we perceive the world in recent decades. Hence, education in the 21st century has been undergoing major methodological changes due to the inclusion of ICT in the teaching-learning process. Accordingly, these new methodologies in technology-enhanced learning environments (TELE) require changes of roles in the teaching-learning process (Moreno-Guerrero et al., 2021), demanding a change of paradigm where students are at the centre of the learning process and meaning that they need to be actively involved in it. Thus, for students to reach their learning goals implies the management of an autonomous skill-set (Urbina et al., 2021) interconnected with the acquisition of self-regulation and agency skills (Salinas & de Benito, 2020).
Learning co-design attempts to transform the educational paradigm by democratizing the teaching-learning processes. Although an incipient methodology, co-creation has increasingly emerged as a prominent theme in modern planning practice (van Karnenbeek et al., 2022). There are different terms related to learning co-design such as staff-student partnership, participatory design, or students as partners that are usually used interchangeably (Bovill, 2020). However, we have chosen to mainly refer to co-creation as professors tend to feel more comfortable with this term (Bovill, 2020) since its aim is for students to enhance their active engagement as well as their “experience and effectiveness of the learning environment” (Martens et al. 2019, p.3). Co-creation can be described as a methodology that seeks to engage students and academic staff to work collaboratively, aiming to jointly develop understanding and resources, as well as empowering students to take a more active role in their own learning process (Bovill et al., 2016; Kaminskiene et al., 2020). It also “involves students in developing an educational product they will use for learning and practice” (Sanina et al., 2020, p.2). Dollinger and Lodge (2020) explained that there is a variety of ways that staff and students can co-create in education: from project-based ideas led by the students to co-designing publications. Additionally, Bovill et al. (2016) distinguished between co-creation of the curriculum and co-creation in the curriculum. The former is developed when staff and students co-design before the course starts and the latter, the co-design process, happens when the course has already started and students are enrolled.
On the other hand, van Karnenbeek et al. (2022) referred to planning pedagogy as a process whereby multiple stakeholders share knowledge in an educational context and that should be a various, multidirectional and reciprocal process. Furthermore, Kaminskiene et al. (2020) identified nine attributes of co-creation: “Collaborative process”, “collaborative output”, “transformative interaction and teacher position”, “learner’s agency”, “new space for learning”, “self-authorship”, “learning community and partnership in learning”, “metacognitive practices”, and “value co-creation” (p. 340). All in all, regardless of the teaching setting (face-to-face, online, or blended learning), co-creation in learning and teaching seeks to enable students enrolled in a course to collaborate and negotiate actively with the teacher and their peers on different elements of their learning process (Bovill, 2020). Consequently, there should be a balance between the professor’s guidance and self-regulated learning where students are given opportunities to participate in their own learning process and professors help students scaffold their own strategies as well as enabling good communication so that self-regulated learning can be developed through co-creation (Santana-Martel & Pérez-Garcias, 2022a).
Furthermore, students who actively participate “metacognitively, motivationally and behaviorally” in their own academic processes are believed to be self-regulated learners (Zimmerman, 1990, p.4). Zimmerman (2002, p.65) understands self-regulation as a “self-directive process by which learners transform their mental abilities into academic skills” that contributes to the educational goal of developing lifelong learning skills. Additionally, the author establishes that self-regulated learners go through a cyclical process that involves three phases: (1) forethought, (2) performance and (3) self-reflection. The first phase “refers to processes and beliefs that occur before efforts to learn”, the second “to processes that occur during behavioral implementation”, and the third “to processes that occur after each learning effort” (Zimmerman, 2002, p. 67). Within each phase, the author stated, two main processes can be activated. For instance, during the forethought phase, students engage in task analysis processes by setting goals or planning their strategy. Additionally, self-motivation encompasses students’ self-efficacy beliefs - what they perceive their abilities to be - along with outcome expectations, intrinsic interests, and their learning goal orientation (Zimmerman, 2002, p. 68). In the performance phase, students can employ self-control strategies such as imagery, self-instruction, attention focusing, and task strategies. Alternatively, they may utilize self-observation techniques such as self-recording or self-experimentation (Zimmerman, 2002, p. 68). Finally, in the self-reflection phase, two main processes can arise: self-judgment and self-reaction. The former refers to “self-evaluation” and/or “causal attribution” and the latter to “self-satisfaction/affect” and/or “adaptive/defensive responses” (Zimmerman, 2002, p. 68).
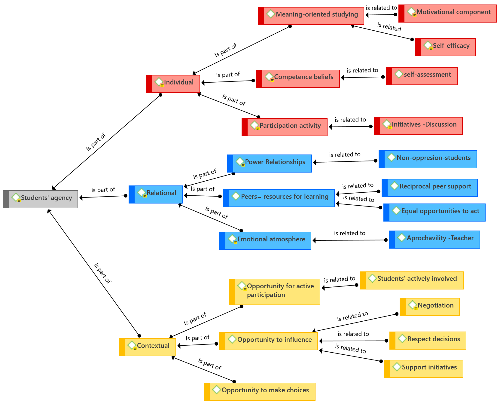
Similarly, agency is conceptualized as “individuals’ capability to engage in intentional, self-defined, meaningful and autonomous action which is constrained by power relations and structural, contextual factors” (Jääskelä et al., 2017, pp. 3-4). Marin et al. (2020) established that students’ agency refers to both external and internal factors that are involved in the assumption of ownership for learning and the capacity for decision-making in learning. Jääskelä et al. (2017) stated that for students to develop agency, there should be equal opportunities for all participants to make choices and to influence the construction of knowledge. Moreover, three main domain resources were identified regarding learning in higher education: (1) individual, (2) relational, and (3) contextual. The first resource is associated with four dimensions - “meaning-oriented studying”, “self-efficacy”, “competence beliefs”, and “participation activity” - the second resource to three dimensions - “power relationships, peers as resources for learning”, and “emotional atmosphere” - and the last to three more - “opportunities for active participation”, “opportunity to influence”, and “opportunity to make choices” (Jääskelä et al., 2017, p. 7).
Students’ agency and self-regulation within technology-enhanced learning environments (TELE) in higher education is incipient, and there is still a need for frameworks that associate these concepts (Marin et al., 2020; Urbina et al., 2021). Nonetheless, stemming from a systematic literature review, Marin et al. (2020) introduced a model approach aimed at fostering diverse dimensions of student agency as well as students’ digital competence within TELE in higher education contexts. To delineate the dimensions of this model, the authors considered the epistemically situated aspects (tasks and teacher’s roles), the socially situated elements (roles within groups and social relations), and the physically situated components (including technology).
On the other hand, Urbina et al. (2021) delineated the characteristics of studies on self-regulated learning that incorporate technology-enriched environments within higher education, stating that classical self-regulated learning models serve as the foundation for the majority of the reviewed studies, with Zimmermann’s approaches or those derived from his work being the most prevalent. The aim of using infographics, virtual learning environments (LMS), MOOC, QR codes, portfolios, tutorials, virtual reality, and personal learning environments is to promote students’ self-regulation in higher education.
In addition, there is evidence of how co-creation in TELE has somehow affected students’ self-regulation and agency over the last decade. For example, students perceived the importance of each actor’s role in the co-design process, even though not all students are always ready to assume responsibilities as they need to acquire an active role within their learning process (Blau & Shamir-Inbal, 2018). The students also value the fact that professors listen to them (Deeley & Bovill, 2017) and appreciate the opportunity to take control of their learning process (Gros & López, 2016). In addition, students believe the quality of their assignments is improved when they co-create (Blau & Shamir-Inbal, 2018), although they also appreciated professors’ guidance in the process (Santana-Martel & Pérez-Garcias, 2022b).
In this new paradigm, both professors and students develop new relationships (Dorta et al., 2016) that bring them closer to a community feeling (Bovill, 2020) and being able to work on the relational dimension of students’ agency (Santana-Martel & Pérez-Garcias, 2022a). Moreover, students believe that co-design processes can enable them to set goals and learn how to manage their own learning (Santana-Martel & Pérez-Garcias, 2022b), giving the impression that students can boost their self-regulation skills. Furthermore, students appear to be attracted by the idea of co-creating their learning process, which improves both their engagement and motivation (Bergmark & Westman, 2016; Deeley & Bovill, 2017; Santana-Martel & Pérez-Garcias, 2022a; Santana-Martel & Pérez-Garcias, 2022b).
Moving on to learning co-design in the assessment process mediated by technology, assessment co-creation can be defined as the process whereby both students and professors actively dialogue, negotiate, and decide on different aspects related to assessment. For instance, defining the weight of a grade (Santana-Martel & Pérez-Garcias, 2022b) or designing the title of an essay for a specific task (Deeley & Bovill, 2017) or a project topic (Lubicz-Nawrocka & Owen, 2022). Others have attempted to co-design rubrics or assessment criteria to be used in students’ evaluation processes (Deeley & Bovill, 2017; Fraile et al., 2017; Hussain et al., 2019; Walters et al., 2017; Santana-Martel & Pérez-Garcias, 2022a). Moreover, some professors have co-designed students’ exams (Benitez-Sillero et al., 2020; Doyle et al., 2019; Doyle & Buckley, 2020; Doyle, et al., 2020) while others have co-created the final grade through co-assessment between professors and students (Deeley & Bovill, 2017; Gómez-Ruiz & Quesada-Serra, 2020; Hortigüela et al., 2019; Hussain et al., 2019; Quesada et al., 2017; Quesada et al., 2019; Thompson et al., 2020).
Despite the attempts to democratically involve students in their evaluation process, it seems that assessment co-creation is still emerging and there is plenty of research to be done on this matter (Dollinger et al., 2018; Fraile et al., 2017; Santana-Martel & Pérez-Garcias, 2022b). Nonetheless, some pieces of evidence suggest how assessment co-creation and students’ self-regulation and agency are related. Santana-Martel & Pérez-Garcias (2022a) summarized different manifestations of agency in all its dimensions in assessment co-creation processes such as changing students’ perceptions, getting a better understanding of assessment literacy and its processes, and enhancing students’ self-confidence and lifelong learning, communicative, decision-making, and professional skills. Furthermore, the authors condensed the relation between assessment co-creation and all the phases of self-regulation: for instance, the activation of students’ strategic planning, intrinsic motivation, and self-confidence in the forethought phase. In the performance phase, students arouse their task strategy, communicative skills, empathy, and autonomy, as well as their ability to recognize the need to improve their assignments. Finally, in the self-reflection phase, students awaken their readiness to contribute to the co-creation process, enhance their ability to engage in thorough reflections, and react to the way they use acquired knowledge.
Driven by previous research and being aware of the scarce literature on the learning co-design of assessment mediated by ICT, the authors endeavoured to investigate the co-creation of assessments within TELE in higher education. Specifically, this research aims to examine how this process correlates with student self-regulation and agency in higher education settings from professors’ perspectives. To achieve this aim, we adopt Santana-Martel & Pérez-Garcias’s (2024) model of assessment in technology-enhanced learning (TELE) in higher education, informed by an extensive literature review and incorporates insights gathered from both students and educators. This model is based on four dimensions that at the same time are divided into different stages:
Characterization dimension, which includes three stages: contextual, grounds, and pedagogical. This dimension takes place before the actual co-creation process and takes into account the context, grounds, and pedagogical aspects in order to co-design.
Co-creation dimension, which involves four stages: sensitivity, ideation, prototype, and implementation. This dimension explains the stages that occur during the co-creation process and is intended as a step-by-step guide to the co-design process itself.
Reflection dimension, which has three stages: co-creation process, product co-created, and ITC used within co-creation process. This dimension is usually present after the co-creation process as it seeks to evaluate the co-design process. However, it could also be part of the co-creation process itself.
Technology dimension, which is embedded in each of the stages of the above dimensions. Digital technologies are classified regarding the characterization (to plan and organize the co-creation process), co-creation (in the sensitivity and the ideation stage, to prototype and to implement), and reflection dimension (to evaluate different aspects of the co-creation process). They are also used to communicate in the co-design process.
2. Methodology
2.1. Research design and instruments
This qualitative multi-case study aims to gain professors’ perspectives on how assessment co-creation in TELE relates to students’ self-regulation and agency in higher education. Accordingly, we formulated the following research questions:
Is assessment co-creation in TELE related to students’ self-regulation from the professor’s viewpoint?
Is assessment co-creation in TELE related to students’ agency from the professor’s viewpoint?
In this way, this qualitative research adopted both the multi-case study approach and the phenomenology approach. On the one hand, we sought to examine the way the phenomenon (assessment co-creation in TELE in higher education) would perform in diverse environments (different courses) (Stake, 2006). On the other, we aimed to depict the nature of the phenomenon from the viewpoints of the people who have experienced it (professors) (Neubauer et al., 2019). The perspectives of participants, including what they have in common and how the phenomenon is experienced, are described and understood (Hernández-Sampieri, 2018) through phenomenology.
To collect the data, a qualitative semi-structured interview method was employed. The interviews were designed to gather insights from professors regarding the connection between assessment co-creation in technology-enhanced learning (TELE) within higher education and students’ self-regulation and agency. Therefore, two dimensions were analysed: (1) students’ self-regulation and (2) students’ agency. Interviews were conducted and recorded via Zoom, and six professors were interviewed (two male and four female) individually (with each interview lasting between 40 to 90 minutes depending on the case).
The literature on self-regulation (Zimmerman, 2002) and agency (Jääskelä et al., 2017, p. 7) was used for coding. Thus, 18 codes related to three categories (forethought phase, performance phase, and self-reflection phase) emerged from the self-regulation dimension, and 21 codes related to three categories (individual, relational, and contextual) were analysed in the agency dimension. The qualitative data analysis software Atlas.ti was then used to transcribe the information recorded in the interviews and analyse the pre-established dimensions, categories and codes. In summary, 39 codes from six case studies were studied, where professors and students co-created assessments in TELE in higher education to identify its relationship to students’ self-regulation and agency.
2.2. Research context and participants
A group of professors was invited to participate in research in an educational co-design seminar at a public university in 2021. Six of them (four females and two males) accepted the invitation to co-create assessment processes during the academic year 2021-2022 (see Figure 1). All participants were briefed on the objectives of the study, and they all provided informed consent to participate. Consequently, six case studies were established in four different subjects related to educational technology in three bachelor’s degree programmes: Primary Education (cases 1 and 2), Early Childhood Education (case 3), and Pedagogy (cases 4-6). It should be noted that each case study had to adapt its teaching modality (e-learning: cases 1-2, and b-learning: cases 3-6) due to the pandemic (COVID-19) circumstances. The following is a summary of each case.
Case study 1: six students enrolled in “Technological means and resources for teaching-learning in primary education” that selected the “design of a didactic sequence enriched by ICTs” itinerary proposed in the subject co-created with their professor a rubric to assess the project within that specific itinerary in five sessions.
Case study 2: The C2 professor gave her students a wider opportunity to co-create. Therefore, her two students registered for the “Technological means and resources for teaching-learning in primary education” that selected the “Research and present good teaching practices” itinerary offered in the subject decided to co-create their assessment percentages and criteria, as well as the weight that each criterion should have in the final grade. They co-designed their products in three sessions.
Case study 3: Fourteen students of “Audio-visual and multimedia Communication in Early Childhood Education” in the early Childhood Education bachelor’s degree co-designed with their professor the assessment criteria that they would later use for self-assessment, peer assessment, and co-assessment throughout the course, which they co-designed in three sessions.
Case study 4: Sixty-one students of “Educational Technology II: Elaboration of Didactic Materials” in the Pedagogy bachelor’s degree co-designed with their professor the assessment criteria, as well as the instrument, in four sessions.
Case studies 5 and 6: Professors from C5 and C6 shared the “Knowledge management and networked learning” subject from the Pedagogy bachelor’s degree. Nonetheless, they taught different seminars and they co-created separately: twenty students in C5 and 35 students in C6. Thus, even though they both co-created the rubric that they would then use for self-assessment and peer assessment with their students on the last session of the course, they had different procedures and, therefore, different co-created products.
It is remarkable that all six case studies followed Santana-Martel & Pérez-Garcias’s (2024) assessment co-creation in TELE in the higher education model. Consequently, all cases went through the four dimensions of the model (characterization, co-creation, reflection, and technology) as well as all its stages. To this end, the first author presented the model to each professor so that he/she could adapt it to their specific academic needs, leading to the six case studies.
As educators used blended learning and e-learning modalities, they all used institutional ICT tools such as Zoom and Moodle. Furthermore, different tools were used for the different phases of the co-creation process (see Figure 2). For instance, Zoom (C2), PowerPoint (C5) and Google Forms (C4) were used to contextualize, Jamboard (C2) and Google Forms (C4) to brainstorm, and Padlet (C2), Google Forms (C4), and Google Docs (all cases except C4) to prototype. To communicate, professors chose Zoom (C1, C3, C3 & C4), Moodle Chat (C2), and Moodle Forum (C1, C2 & C3). In addition, Google Forms (C4) and Moodle (all cases except C4) were the tools used to work with the co-created product. Finally, it should be noted that Zoom, Jamboard, PowerPoint, Padlet, Moodle Chat, and Google Forms were used synchronously, while the Moodle forum, as well as the Moodle platform, was used asynchronously with only Google Docs used in both scenarios.
Finally, regarding ethical considerations, ethical standards were taken into account to ensure the protection of the rights of the participants. Consent was obtained from all participants prior to data collection, explaining the aims of the study, and their right to withdraw at any time without repercussions. Confidentiality of all participants was ensured and all information was anonymised to protect their privacy. Ethical approval for this study was obtained from the research committee of the university where the investigation was conducted. Additionally, it is imperative to clarify that any personal preconceptions and a priori assumptions that the researchers may have had were set aside in order to be objective and ensure the integrity of the findings when analysing the data.
3. Results
In this section, professors’ perspectives on assessment co-creation and its relationship to students’ self-regulation and agency gathered in the semi-structured interviews conducted in this research will be presented.
3.1. Students’ self-regulation
First of all, professors were asked about their perception of assessment co-creation in TELE and its connection to students’ self-regulation. C5 and C6 professors expressed that their co-design process was set for a single session at the end of the course and, therefore, they could not provide any input in this regard. Nonetheless, professors from C1 to C4 gave their insights into this matter. A representation of the codes is illustrated in Figure 3.
Firstly, three participants (C1, C2 & C3) expressed that assessment co-creation can boost a student’s self-regulation. The C1 and C3 professors agreed that students were able to plan their tasks and self-assess their performance. Also, C1 brought to light the capacity of setting goals and monitoring student tasks as well as using strategic behaviour and extrinsic motivation as the students work towards getting a high grade based on creating the rubric and understanding better what they were expected to do in their tasks. The professor stated, “Students had to understand what the objective was and they realised that they needed to co-create the rubric”. After that, she continued, “Then, they noticed that this process needed several tasks that need to be planned, monitored, and developed and, therefore, students’ self-regulation skills got activated”.
Furthermore, the C2 professor stated, “I believe my students knew how to organize themselves while prototyping, as they worked autonomously in the Google Docs where they gave each other feedback”, showing that her students acquired organizational skills during the assessment co-creation process. In addition, the C1 professor highlighted the importance of helping students to activate self-regulation skills since she perceived that “only when the students got aware of the objective of the task (co-design a rubric), did they start to activate self-regulation skills”. In addition, the C4 professor pointed out that “without students’ appropriation of their learning process, including the co-creation one, it becomes rather difficult for students to acquire self-regulation skills”. Therefore, two professors (C1 and C4) highlighted the importance of students’ motivation to encourage students’ self-regulation skills within this context, with the C1 professor noticing “students’ extrinsic motivation” as she stated that “students chose a strategic mindset that enabled them to accomplish the goals that they had set to co-produce the rubric”. However, she also said, “I couldn’t see any evidence of intrinsic motivation”. Furthermore, another professor (C4) specified, “If we manage to motivate our students, the co-creation process should influence their self-regulation”, but, for her, to do so, “it is essential to set goals”. Thus, she believed that “assessment co-creation per se does not necessarily increase self-regulation skills but it does activate them”.
On the other hand, it is remarkable that the C2 and C4 professors perceived that their students were reluctant to take control. The C4 professor stated that “students’ mindset on education was based on a hierarchy where professor should have control of the learning process”, whereas the C2 professor perceived “students participated and wanted to take control, but they needed my approval as a teacher. So, I became a monitor within the assessment co-creation process”. She also noticed that “students’ insecurity to do the task coupled with their lack of self-confidence might have been the reason why students did not take control of assessment co-creation”.
All in all, professors perceived that their students somehow activated the three cyclical phases of self-regulatory processes (see Table 1). The C1 professor stated, “During the assessment co-creation process, we have respected the self-regulation process and developed specific skills in each phase, such as goal setting, task planning and execution, as well as self-reflection”. Specifically, related to the forethought phase, the C3 professor claimed, “students have to plan in a way that they also have to establish how to do the work among themselves”. She added, “They have to divide, they also have to pool their ideas, discuss and come up with a final document that has to be approved by all of them”. Additionally, the C1 professor reported, “my students adopted a more strategic attitude and behaviour that involved meeting objectives and completing tasks as they felt that this would improve the quality of their assignment and that it could improve their final grade”. The C4 professor believed that assessment co-creation could activate intrinsic motivation as she stated, “if students know what they will be evaluated on, they can make an effort to ensure that the work has at least the minimums established in the co-designed criteria”. On the other hand, two professors (C2 and C4) pointed out that their students lacked self-efficacy to co-create the assessment process. The C4 professor claimed, “as long as there is a hierarchy and, above all, when students insist on such hierarchies, it is difficult for them to take ownership of their learning process and, therefore, to encourage self-regulation", while the C2 professor pointed out “my students felt insecure and needed my approval to continue co-creating”, thereby showing their lack of self-confidence.
Furthermore, in the performance phase, the C2 professor perceived self-control processes were triggered in her students, while, finally, in the self-reflection phase, two professors (C1 and C3) indicated that self-judgment processes were activated.
3.2. Students’ agency
Regarding the second dimension, professors of all cases agreed that assessment co-creation is related to students’ agency (as shown in Figure 4), but there is a diverse vision of how each resource of the domain is enhanced (see Table 2).
Firstly, considering the individual scope, the professor from C3 perceived that students’ motivation to work together and create a tool that they would later need to self-assess and assess other groups helped them increase the amount of meaning-oriented studying they took on. In addition, two professors (C5 and C6) agreed that this process enabled self-efficacy as their students showed the capacity to control events and that they felt capable of doing the task. In fact, one of the professors (C5) even mentioned how some students who were usually quiet in their classes became more active regarding the construction of the rubric since he/she would later be affected by his/her grade. The C5 professor stated, “Students participated usually when one of the criteria to be evaluated would affect their grade, so they gave their opinion and wanted to be heard”. She also said, “I got surprised because in other sessions these students don’t usually participate”. Connected to the above, the professor from C6 felt that students gained a sense of understanding the course content due to the assessment co-creation process since they had to analyse how to assess and get some literacy on this matter. Nonetheless, the C4 professor expressed “students thought that I (as their professor) should better assess them”, so she felt their belief in their competence in being able to contribute to the construction of their own assessment instrument was low. In connection with the above, the C2 professor stated, “My students needed my approval when co-creating”. In other words, they needed their teacher to agree with them to feel sure they were giving good ideas when co-designing. On the other hand, all professors (except C4) expressed the opinion that their students used the product they co-created for self-assessment as part of the assessment process, giving them control of the knowledge they had gained through the course. In addition, professors from all cases stated that they perceived how students’ agency regarding the participation activity increased when they initiated discussions in order to accomplish their tasks. For instance, in C5 “students were more engaged in the co-creation session than in the other classes since they got aware of the importance of the activity in progress due to the imminent effect that this would have on their grade”. In fact, the professor stated, “co-creating students usually agreed but when some of them felt that specific criteria from the co-created rubric would affect them negatively, they used their voices and negotiated to make the adjustments they felt were necessary”.
Secondly, in the relational field, professors in all cases considered that they fostered a favourable working environment. Professors in C2 and C5 specifically expressed how they tried to have a “free-oppression environment” in their classes. Nonetheless, the C2 professor added, “I prepared an ice-breaking activity for students to express their feelings towards assessment processes in order to create an even more relaxed atmosphere”. On the other hand, the C3 professor perceived that the assessment co-creation process contributed to the relational agency since “we had to construct the criteria together”, also stating that “I gave and encouraged equal opportunities to act within the process”. In addition, the C6 professor added that “this process promoted students’ relationship” since he considered students working within the same small groups but “to fulfil the task they had to negotiate and make decisions as a whole group”. Moreover, the C5 professor perceived that “only the students that always contribute participated at the beginning of the co-creation process, but this changed as the activity progressed”. Furthermore, the C6 professor realized that “students listened and learnt from each other”, enhancing the relational domain, whereas the C1 professor pointed out that in her case “students had a complicated relationship; nonetheless, they tried to respect each other’s ideas”. Meanwhile, the C4 professor considered how “some students need to change their mindset to co-create” since students expressed that “the teacher should be the one in control” and “the professor should be the one assessing and her grade should be the one that counts or at least have greater weight”. Thus, it shows that even if the professor wanted to set up an environment where the professor and students could co-design at the same level, it was a complicated task, giving the impression that they were comfortable with the ‘traditional’ power relationship between agents.
Thirdly, all the professors pointed out that assessment co-creation activates the contextual domain since the co-creation process seeks to enable students to participate actively and to have the opportunity to influence and make choices. The C1 professor stated, “I respected students’ ideas throughout the process, and I felt that this had a positive impact on students’ agency”. The C4 professor expressed that even though she believes that assessment co-creation contributes to the relational dimension of agency, “there are students that valued the opportunity to influence and to make choices in their learning process, but others do not appreciate it”. Finally, the C6 professor perceived that “students got a sense of self-direction since they had to manage themselves responsibly to construct the rubric that would be used to assess them”.
4. Discussion
In this paper, we have outlined professors’ perspectives on the relationship between assessment co-creation in technology-enhanced learning (TELE) and students’ self-regulation and agency within higher education settings, drawing from six multi-case studies.
Given that assessment co-creation is a process that seeks to involve students in their own assessment process, it seems logical that professors see that this process as related to students’ self-regulation, as it gives learners meaningful responsibility that triggers self-regulation (Nicol, 2010). Therefore, the professors highlighted the different ways that they perceived students’ self-regulation being activated. Similar to our results, other studies showed that students believed that they were able to set goals and monitor their tasks, as well as adopt strategic planning in order to co-create (Blau & Shamir-Inbal, 2018; Deeley & Bovill, 2017). Similarly, students activated the self-performance phase by using task strategies, self-instruction strategies, and self-feedback (Santana-Martel & Pérez-Garcias, 2022a). Zimmermann (2002) stated that self-regulation is relevant in education since it seeks the development of lifelong learning skills and even though the above-mentioned can boost these skills, other skills such as metacognitive, professional, and practical ones (Blau & Shamir, 2018), as well as critical thinking and behavioural strategies (Santana-Martel & Pérez-Garcias, 2022a) are also needed to help students become more regulated. Accordingly, it could be argued that the quality of students’ performance in the co-design process may be positively affected (Mercer-Mapstone et al., 2017) as a result of the activation of these self-regulation skills in the co-creation process (Fraile et al., 2017).
Furthermore, the professors agreed regarding the activation of the self-reflection phase, as some self-assessment was inherent in the co-design process. This suggests that assessment co-creation is associated with students’ capacity to be self-reliant and to critically evaluate both their thoughts and performances (Nicol, 2010). Nonetheless, it was found that while students feel “empowerment towards their learning process” and their readiness to contribute to the process of assessment co-creation by showing their sense of self-confidence (Santana-Martel & Pérez-Garcias, 2022a, p. 12), some teachers in this study think otherwise. This perception may be due to pupils’ insecurity about what to do or not knowing how to contribute to the task at the first stage of the process (Santana-Martel & Pérez-Garcias, 2022a) or to a lack of familiarity, being surprised to be invited to co-design (Bergmark & Westman, 2016). In contrast to Bovill's (2020) view, which suggests that students are eager to take control of their learning, this case revealed that students were reluctant when the teacher proposed a co-design process. Thus, one teacher asserted the relevance of students’ ownership of learning when co-creating in the curriculum as they need to understand the opportunity to take responsibility for their own learning experience (Walters et al., 2017) as this process offers them the possibility of developing in-depth reflections (Deeley & Bovill, 2017). In addition, professors’ roles need to change to become more democratic and they should let go of the traditional meddler-in-the-middle position (McWilliam, 2008) so that students are actually able to co-create.
In terms of students’ agency, professors perceived various indications suggesting development across all its dimensions. Specifically, in the individual dimension, students actively engaged in the assessment process (Santana-Martel & Pérez-Garcias, 2022a) and enhanced their assessment literacy (Deeley & Bovill, 2017), thus fostering greater ownership of their learning (Mercer-Mapstone et al., 2017). In addition, as students gain a greater understanding of the different aspects of the evaluation (Santana-Martel & Pérez-Garcias, 2022a), it seems that students felt more confident in the knowledge they acquired throughout the process (Thompson et al., 2020).
Moving on to the relational dimension, since assessment co-creation aims to enhance students’ active participation (Martens et al., 2019), it seems logical that professors who are willing to undertake this approach would guarantee a positive emotional atmosphere and working environment and therefore make students feel emotionally safe and heard (Santana-Martel & Pérez-Garcias, 2022a). To foster a democratic atmosphere, professors must have enabled good communication strategies and developed listening skills, as well as creating a sense of learning community (Deeley & Bovill, 2017). Nonetheless, some professors pointed out that even though the learning environment was conducive, there were groups of students that lacked collaboration skills and, thus, there were challenges of interdependence (Blau & Shamir-Inbal, 2018). One professor highlighted that her group did not get along well with each other. However, students gained the capacity to accept their differences and listen to each other (Santana-Martel & Pérez-Garcias, 2022a), evidencing agency development.
In addition, the professors pointed out that the contextual dimension was developed when co-creating as it gave students the opportunity to influence their own assessment process. Consequently, their decision-making skills (Deeley & Bovill, 2017) could boost this agency dimension. It seems natural that by giving students control of their own learning (Gros & López, 2016), students’ agency becomes activated. Nonetheless, this seems more difficult when co-creation strategies are applied in bigger groups; therefore, Bovill (2020) suggested using class time to dialogue and negotiate allowing them to gain decision-making skills (Gros & López, 2016).
Despite motivation being a skill strongly connected to both self-regulation and student agency, which was mentioned while they were reflected upon, it is worth highlighting that motivation increases when students are involved in their own learning processes through co-design (Bergmark & Westman, 2016; Deeley & Bovill, 2017; Santana-Martel & Pérez-Garcias, 2022a). This effect may stem from students’ empowerment in their assessment process (Santana-Martel & Pérez-Garcias, 2022a) as facilitated by the establishment of new relationships within the process (Deeley & Bovill, 2017) or driven by the desire to achieve higher grades. What we know from the teacher’s point of view is that students should be committed and motivated (Haraldseid et al., 2016) if professors want them to get involved in active learning strategies such as co-design. Hence, when professors wish to co-create in the curriculum, they should explore the type of strategies used, as it seems students’ engagement is necessary and, therefore, the students need to be motivated.
In addition, it is noticeable that both self-regulation and agency seem to be closely related to one another, as well as to motivation (see Figure 5), and, at times, it can be confusing to talk about one without overemphasising the other.
It seems that the individual dimension of agency, as well as the forethought phase in self-regulation, foster students’ motivation, though there are some aspects of the latter (task analysis) that are more related to students’ engagement. Moreover, students’ capacity to judge their own performances and their capabilities to complete specific tasks are closely linked to both students’ agency and their self-regulation skills. However, there are dimensions (relational and contextual) of students’ agency that are developed within the co-creation process that do not necessarily relate to the performance phase of self-regulation.
5. Conclusions
In this paper, we have demonstrated the relationship between assessment co-creation in technology-enhanced learning (TELE) and students’ self-regulation and agency in higher education, as perceived by professors across six case studies examined in this research. In conclusion, we can state that during assessment co-creation, all phases of the self-regulation process as well as all dimensions of students’ agency were activated, leading us to believe that this process could contribute to the development of both skills. It is also worth highlighting that there was more activation in the forethought phase and in the individual dimension, which are both closely connected to students’ motivation, showing that assessment co-creation could boost this skill too.
Nonetheless, this study has also shown how some students are reluctant to take control and that might be connected to a lack of self-confidence and self-efficacy. Thus, it seems that there is still a lot of work to do if there is a desire for assessment co-creation, starting with empowering students. In other words, there is a need to change students’ mind-set so that they believe they should be active agents in their own learning processes. To this end, it is essential that students see the value of co-creation for them to be engaged and motivated. In addition, it is important to state that students’ motivation regarding the assessment process does not necessarily need to be connected to their performance within the subject.
Furthermore, as education is moving increasingly quickly towards a more active and democratic practice, we believe that the findings in this research contribute to active methodologies in higher education as they show university professors that learning co-design can be helpful in their practice if they want their students to be actively involved in their learning process. However, it is remarkable to state that co-creating with their students, specifically in assessment processes, can be challenging and requires a change of mind and roles since they would act as another actor within the process.
Finally, we would like to emphasize that this study aims to contribute to the scarce literature on the potential impact that assessment co-creation can bring to students’ self-regulation and agency. Nevertheless, owing to the nature of our findings, we do not intend our results to be generalizable. We believe, however, that it can be a starting point for further research on this topic. We are aware of the main limitation of this study is that it focuses only on the professor’s perspectives. However, this study is part of a wider research project that captures the students’ perspectives too. Therefore, future studies will attempt to design a pedagogical model that seeks to reinforce student self-regulation and agency through co-design processes bearing in mind both perspectives (those of both students and professors).





















